喜报:物电学院教师获得两项一级学会科学技术奖

来源:物电学院发布时间:2024-10-23浏览次数:439

近日,我院张乐教授团队聂新明老师接连获得两项一级学会科学技术奖

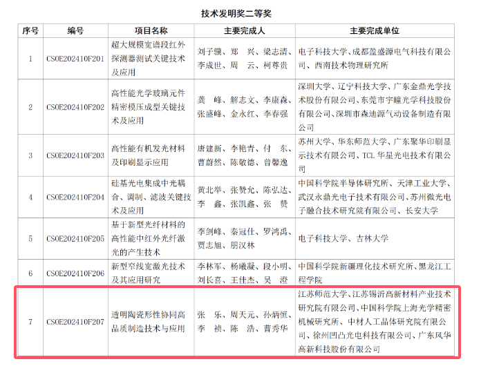
10月21日,“中国光学工程学会科技创新奖”评选结果揭晓,张乐教授团队申报的“透明陶瓷形性协同高品质制造技术与应用”研究成果通过多轮严格评审,荣获“中国光学工程学会科技创新奖”技术发明奖二等奖

中国光学工程学会科技创新奖是经国家科学技术奖励工作办公室批准设立的奖项,旨在奖励在光学工程领域科学研究、技术创新与开发、科技成果推广应用和实现产业化方面取得卓著成绩或者做出突出贡献的个人和集体。此次学会共评选出“自然科学奖”10项、“技术发明奖”15项和“科技进步奖”21项。其中,“自然科学奖”一等奖4项、二等奖6项;“技术发明奖”一等奖8项、二等奖7项;“科技进步奖”一等奖8项、二等奖13项。

此外,6月26日,2023度建筑材料科学技术奖获奖项目正式公布我院聂新明老师申报的“高功率白光LED用高效陶瓷荧光材料的结构设计与发光性能的构效机理研究”获得建筑材料科学技术奖三等奖

建筑材料科学技术奖科学技术部批准经中国建筑材料联合会和中国硅酸盐学会组成的建筑材料科学技术奖奖励工作领导小组审定选出,是面向全国建材行业的综合性、权威性科技奖励,是建材行业提名国家科学技术奖励的重要依据和唯一行业途径。


CopyRight © 2019 江苏师范大学党委宣传部版权所有 技术支持:信息化建设与公共资源管理处