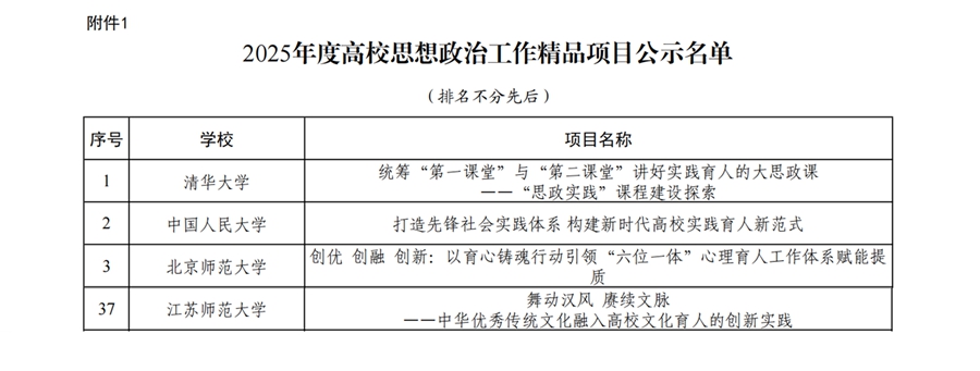
近日,教育部思想政治工作司公示了2025年度高校思想政治工作质量提升综合改革与精品建设项目遴选结果,由江苏省教育厅推荐、我校申报的“舞动汉风 赓续文脉——中华优秀传统文化融入高校文化育人的创新实践”入选2025年度高校思想政治工作精品项目(全国100项),“四可·四度·四味——‘千万工程’精巧精准融入思政课”入选2025年度新时代伟大变革融入高校思想政治教育典型案例(全国100项)。
学校高度重视思想政治工作。坚持把立德树人成效作为检验学校一切工作根本标准,把思想政治工作作为高水平大学建设和综合改革项目的首要任务,不断加强思政工作顶层设计,全面推进思政课程与课程思政建设,创新提升网络思政工作质量,扎实推进校园文化建设,遴选培育思想政治工作精品项目,推动构建新时代学校思想政治工作新生态。
教育部高校思想政治工作质量提升综合改革与精品建设项目是全国高校思想政治工作领域的标志性成果,是推动各地各高校加快构建高校思想政治工作体系,不断提升思想政治工作质量的重要举措。此次我校两个项目入选,是对我校持续提升思想政治工作质量及改革创新的充分肯定。
学校将以项目入选为契机,深入实施新时代立德树人工程,持续培育一批具有示范性、引领性的思想政治工作优秀成果,为进一步推进思想政治工作改革创新,共同构建“大思政”育人新格局作出更多贡献。



(一审:郑晓坡,二审:殷子钰,三审:孟召学)